U-Net is a convolutional neural network that was developed for biomedical image segmentation at the Computer Science Department of the University of Freiburg.[1] The network is based on a fully convolutional neural network[2] whose architecture was modified and extended to work with fewer training images and to yield more precise segmentation. Segmentation of a 512 × 512 image takes less than a second on a modern GPU.

The U-Net architecture has also been employed in diffusion models for iterative image denoising.[3] This technology underlies many modern image generation models, such as DALL-E, Midjourney, and Stable Diffusion.

Description

The U-Net architecture stems from the so-called “fully convolutional network” proposed by Long, Shelhamer, and Darrell in 2014.[2]

The main idea is to supplement a usual contracting network by successive layers, where pooling operations are replaced by upsampling operators. Hence these layers increase the resolution of the output. A successive convolutional layer can then learn to assemble a precise output based on this information.[1]

One important modification in U-Net is that there are a large number of feature channels in the upsampling part, which allow the network to propagate context information to higher resolution layers. As a consequence, the expansive path is more or less symmetric to the contracting part, and yields a u-shaped architecture. The network only uses the valid part of each convolution without any fully connected layers.[2] To predict the pixels in the border region of the image, the missing context is extrapolated by mirroring the input image. This tiling strategy is important to apply the network to large images, since otherwise the resolution would be limited by the GPU memory.

History

U-Net was created by Olaf Ronneberger, Philipp Fischer, Thomas Brox in 2015 and reported in the paper “U-Net: Convolutional Networks for Biomedical Image Segmentation”.[1] It is an improvement and development of FCN: Evan Shelhamer, Jonathan Long, Trevor Darrell (2014). "Fully convolutional networks for semantic segmentation".[2]

Network architecture

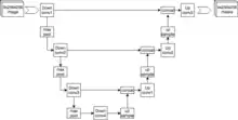
The network consists of a contracting path and an expansive path, which gives it the u-shaped architecture. The contracting path is a typical convolutional network that consists of repeated application of convolutions, each followed by a rectified linear unit (ReLU) and a max pooling operation. During the contraction, the spatial information is reduced while feature information is increased. The expansive pathway combines the feature and spatial information through a sequence of up-convolutions and concatenations with high-resolution features from the contracting path.[4]

This is an example architecture of U-Net for producing k 256-by-256 image masks for a 256-by-256 RGB image.

Applications

There are many applications of U-Net in biomedical image segmentation, such as brain image segmentation (''BRATS''[5]) and liver image segmentation ("siliver07"[6]) as well as protein binding site prediction.[7] U-Net implementations have also found use in the physical sciences, for example in the analysis of micrographs of materials.[8][9][10] Variations of the U-Net have also been applied for medical image reconstruction.[11] Here are some variants and applications of U-Net as follows:

  1. Pixel-wise regression using U-Net and its application on pansharpening;[12]
  2. 3D U-Net: Learning Dense Volumetric Segmentation from Sparse Annotation;[13]
  3. TernausNet: U-Net with VGG11 Encoder Pre-Trained on ImageNet for Image Segmentation.[14]
  4. Image-to-image translation to estimate fluorescent stains [15]
  5. In binding site prediction of protein structure.[7]

References

  1. 1 2 3 Ronneberger O, Fischer P, Brox T (2015). "U-Net: Convolutional Networks for Biomedical Image Segmentation". arXiv:1505.04597 [cs.CV].
  2. 1 2 3 4 Shelhamer E, Long J, Darrell T (Nov 2014). "Fully Convolutional Networks for Semantic Segmentation". IEEE Transactions on Pattern Analysis and Machine Intelligence. 39 (4): 640–651. arXiv:1411.4038. doi:10.1109/TPAMI.2016.2572683. PMID 27244717. S2CID 1629541.
  3. Ho, Jonathan (2020). "Denoising Diffusion Probabilistic Models". arXiv:2006.11239 [cs.LG].
  4. "U-Net code".
  5. "MICCAI BraTS 2017: Scope | Section for Biomedical Image Analysis (SBIA) | Perelman School of Medicine at the University of Pennsylvania". www.med.upenn.edu. Retrieved 2018-12-24.
  6. "SLIVER07 : Home". www.sliver07.org. Retrieved 2018-12-24.
  7. 1 2 Nazem F, Ghasemi F, Fassihi A, Dehnavi AM (April 2021). "3D U-Net: A voxel-based method in binding site prediction of protein structure". Journal of Bioinformatics and Computational Biology. 19 (2): 2150006. doi:10.1142/S0219720021500062. PMID 33866960. S2CID 233300145.
  8. Chen, Fu-Xiang Rikudo; Lin, Chia-Yu; Siao, Hui-Ying; Jian, Cheng-Yuan; Yang, Yong-Cheng; Lin, Chun-Liang (2023-02-14). "Deep learning based atomic defect detection framework for two-dimensional materials". Scientific Data. 10 (1): 91. doi:10.1038/s41597-023-02004-6. ISSN 2052-4463. PMC 9929095. PMID 36788235.
  9. Shi, Peng; Duan, Mengmeng; Yang, Lifang; Feng, Wei; Ding, Lianhong; Jiang, Liwu (2022-06-22). "An Improved U-Net Image Segmentation Method and Its Application for Metallic Grain Size Statistics". Materials. 15 (13): 4417. doi:10.3390/ma15134417. ISSN 1996-1944. PMC 9267311. PMID 35806543.
  10. Patrick, Matthew J; Eckstein, James K; Lopez, Javier R; Toderas, Silvia; Asher, Sarah A; Whang, Sylvia I; Levine, Stacey; Rickman, Jeffrey M; Barmak, Katayun (2023-11-15). "Automated Grain Boundary Detection for Bright-Field Transmission Electron Microscopy Images via U-Net". Microscopy and Microanalysis. arXiv:2312.09392. doi:10.1093/micmic/ozad115. ISSN 1431-9276. PMID 37966960.
  11. Andersson J, Ahlström H, Kullberg J (September 2019). "Separation of water and fat signal in whole-body gradient echo scans using convolutional neural networks". Magnetic Resonance in Medicine. 82 (3): 1177–1186. doi:10.1002/mrm.27786. PMC 6618066. PMID 31033022.
  12. Yao W, Zeng Z, Lian C, Tang H (2018-10-27). "Pixel-wise regression using U-Net and its application on pansharpening". Neurocomputing. 312: 364–371. doi:10.1016/j.neucom.2018.05.103. ISSN 0925-2312. S2CID 207119255.
  13. Çiçek Ö, Abdulkadir A, Lienkamp SS, Brox T, Ronneberger O (2016). "3D U-Net: Learning Dense Volumetric Segmentation from Sparse Annotation". arXiv:1606.06650 [cs.CV].
  14. Iglovikov V, Shvets A (2018). "TernausNet: U-Net with VGG11 Encoder Pre-Trained on ImageNet for Image Segmentation". arXiv:1801.05746 [cs.CV].
  15. Kandel ME, He YR, Lee YJ, Chen TH, Sullivan KM, Aydin O, et al. (December 2020). "Phase imaging with computational specificity (PICS) for measuring dry mass changes in sub-cellular compartments". Nature Communications. 11 (1): 6256. arXiv:2002.08361. doi:10.1038/s41467-020-20062-x. PMC 7721808. PMID 33288761.

Implementations

  • Tensorflow Unet by J Akeret (2017)
  • U-Net source code from Pattern Recognition and Image Processing at Computer Science Department of the University of Freiburg, Germany.
This article is issued from Wikipedia. The text is licensed under Creative Commons - Attribution - Sharealike. Additional terms may apply for the media files.